2022年度辽河流域山水林田湖草沙一体化保护和修复工程项目(18标段)辽阳县黄泥洼镇中泗河等4个村土地综合整治与生态修复项目中标
2022-08-08
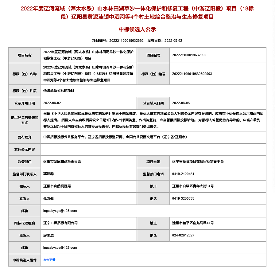
近日,诚杰建设集团与多家实力雄厚的建设单位激烈竞标,最终2022年度辽河流域(浑太水系)山水林田湖草沙一体化保护和修复工程(中游辽阳段)项目(18标段)辽阳县黄泥洼镇中泗河等4个村土地综合整治与生态修复项目成功中标。
近日,诚杰建设集团与多家实力雄厚的建设单位激烈竞标,最终2022年度辽河流域(浑太水系)山水林田湖草沙一体化保护和修复工程(中游辽阳段)项目(18标段)辽阳县黄泥洼镇中泗河等4个村土地综合整治与生态修复项目成功中标。
过硬的资质、雄厚的技术实力、合理的价格、诚实守信的经营方式、完善的服务体系是我们胜出的理由。
本次中标再次奠定了诚杰良好的发展趋势,也印证了我公司的实力和口碑。我们将继续秉承集团”品质诚杰、品牌诚杰“的经营理念,付出更多的努力,乘胜前进,争取创造更好的成绩!

中标项目
2022年度辽河流域(浑太水系)山水林田湖草沙一体化保护和修复工程(中游辽阳段)项目(18标段)辽阳县黄泥洼镇中泗河等4个村土地综合整治与生态修复项目

